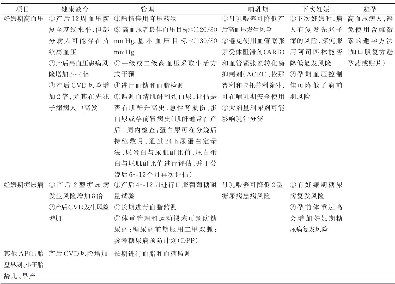
Abstract To interpret "Opportunities in the postpartum period to reduce cardiovascular disease risk after adverse pregnancy outcomes:a scientific statement" published by American Heart Association(AHA
Abstract Objective:To explore the heterogeneity and influencing factors of the dyadic coping levels of pregnant women with infectious diseases and their spouses.Methods:A total of 201 pairs of pregnan
Abstract Objective: To explore the influencing factors of unplanned readmission of patients with tumor, to construct a risk prediction model,and to verify its effectiveness.Methods:A total of 4 818 pa
Status quo and influencing factors of moderate to severe pruritus in patients with maintenance hemodialysis XIONG Zhou, ZHANG Yuting*, BAI Xiaoxin, TAN Siyu, YANG Jinyu The Second Affiliated Hospital
Abstract Objective: To construct enhanced recovery after surgery(ERAS) pathway of fertility preservative surgery for diffuse uterine pathologies with protection of uterine structures for healing(PUSH)
Abstract Objective: To develop home ⁃ based self ⁃ management program for elderly patients after lung cancer surgery. Methods: The preliminary draft of home ⁃ based self ⁃ management program for elder
Abstract Objective:To explore the application effect of of early rehabilitation of extremities functions based on interaction model of client health behavior(IMCHB) in patients with cerebral infarctio
Abstract Objective:To analyze dynamic change in bacterial colony concentration during burn surgery and to explore its influencing factors. Methods: A total 206 burn wound repair surgeries performed in
Abstract Objective: To explore the research trends and hotspots in the field of lifestyle nursing care for patients with cardiometabolic multimorbidity.Methods:Studies related to lifestyle nursing car
Abstract Objective:To sinicize the Stressors in Breast Cancer Scale(SBCS),and to test its reliability and validity.Methods:SBCS was translated, and culturally adapted based on the new translation mode
摘要 目的:构建急性白血病患儿父母沟通健康素养(COM?HL)评价量表,并对其进行信度和效度检验。方法:以COM?HL 的概念、基本思想和卡尔加里?剑桥指南(CC?G)为理论依据,通过半结构化访谈、德尔菲专家函询和预调查等形成急性白血病患儿父母COM?HL 评价量表初稿。采用便利抽样法,选取2023 年10 月—2024 年3 月在山东省2 所三级甲等医院住院的397 名急性白血病患儿父母作为调查对象,以检验量表的信效度。结果:构建了包括获取信息、理解信息、应用信息3 个维度、共18 个条目的急性白血病患儿父母COM?HL 评价量表。2 轮专家函询问卷有效回收率均为100. 00%,专家权威系数分别为0. 81 和0. 90,肯德尔和谐系数分别为 0. 28 和 0. 36(均 P<0. 01)。量表条目水平的内容效度指数(I?CVI)为 0. 78\~1. 00,量表水平的内容效度指数(S?CVI)为 0. 97。探索性因子分析结果显示,3 个公因子累计方差贡献率为 72.649% 。验证性因子分析结果显示,大部分指标满足理想标准,拟合情况较好。量表各因子得分间的相关系数为 0.196~0.552 ,各因子得分与量表总分间的相关系数为 0.667~0.814 (均 P<0.05 )。量表总体 Cronbach's α 系数为 0. 931,折半信度为 0. 757,重测信度为 0. 894。结论:构建的急性白血病患儿父母 COM?HL 评价量表信度、效度较好,可用于测量急性白血病患儿父母COM?HL 水平。
Abstract Objective: To translate the Self ⁃ Efficacy to Reduce Sedentary Behavior(SRSB) Scale into Chinese and to test its reliability and validity.Methods:The SRSB scale underwent forward translation
Abstract Objective: To sinicize Questionnaire for Eating-Related Distress among Patients with Advanced Cancer(QERD) and to test its reliability and validity. Methods: The Brislin model was used to tra
Abstract Objective:To modify the Gugging Swallowing Screen(GUSS) and test its reliability and validity.Methods:Based on the theory of food rheology for quantifying food consistency,the modified GUSS w
Abstract Objective:To sinicize the Social Capital of Nursing Scale(SCON) and to test its reliability and validity.Methods:The original scale was translated according to the modified Brislin questionna
Abstract Objective:To investigate the status quo of social cohesion in elderly patients with cancer and to analyze its influencing factors. Methods: A total of 172 elderly patients with cancer admitte
Abstract Objective:To explore the protein energy wasting(PEW) in elderly maintenance hemodialysis(MHD) patients.Methods:A total of 106 elderly patients diagnosed with chronic kidney disease requiring
摘要 目的:探讨足底静脉泵对骨科大手术后病人静脉血栓栓塞症的影响。方法:通过便利抽样法,选取2023 年1 月—12 月在江苏省某三级甲等医院行骨科大手术治疗的180 例病人作为研究对象,采用随机方法将病人分为对照组、1 h 组、 ,>1~6h 组 ?>6~12 h组、>12\~<18 h 组、≥18 h 组,每组 30 例。 对照组使用低分 量肝素钙进行干 预,1 h 组 ,>1~6h 组 h 组 、>12~<18h 组 18 h 组在对照组基础上使用足底静脉泵进行 日干预时间依次为 1h?>1~6h?>6~12h?>12~<18h??18h, ,直至出院。比较病人静脉血栓栓塞症发生情 水 患肢腿围。结果:研究过程中,20 例病人失访,最终对照组有30 例病人完成研究,1 h 组有29 例病人完成研究, 有28 例病人完成研究, 12 h 组有25 例病人完成研究, >12~<18h 组有24 例病人完成研究,≥18 h 组有24 例病人 成研究 6 组病 脉血栓栓塞症发生情况比较差异有统计学意义( P<0.05' );病人D?二聚体水平存在时间、组间效应(P 大腿围与术前比较差异无统计学意义( P>0.05 ); >6~12 h 组 18 h 组、≥18 h 组病人术后第 7 天 围与术前比较差异无统计学意义(均P>0. 05)。结论:足底静脉泵使用时间较长有利于降低骨科大手术病人静脉血栓栓塞症发生率、 血液 聚体水平,缓解患肢肿胀情况。
Abstract Objective:To explore the application effects of emotional interaction model combined with structured psychological intervention in women with primary infertility following failed in vitro fer
Abstract Objective:To explore the application effect of the ping⁃pong ball blowing exercise in elderly patients with chronic obstructive pulmonary disease(COPD).Methods:A total of 70 hospitalized pati
Abstract Objective:To explore the application effect of nursing intervention based on the 4C continuous nursing concept for colostomy patients with colorectal cancer. Methods: A total of 100 patients
Abstract Objective: To explore the application effect of micro-video combined with teach-back method health education for patients with peripherally inserted central catheter(PICC) catheterization aft
Abstract To summarize the nursing experience of a patient with severe pulmonary arterial hypertension complicated with low birth weight undergoing double lung transplantation.The nursing points includ
Abstract This study reviewed the concept,theoretical basis,types and characteristics of digital storytelling, its application effects in patients with dementia, and existing problems, in order to prov
Abstract This article reviewed the stigma assessment tools for infestors with hepatitis B virus(HBV) infection, briefly introduced the core content and practical application of the assessment tools, a
Abstract This review examined the developm ent, com ponents, ty p es, an d ap p licatio n s of patient journey mapping for chronic disease patients with frequent healthcare utilization. It aimed to pr
Abstract This paper elaborated the exercise content of square⁃stepping exercise and its current application in the elderly,and addressed the existing issues with square-stepping exercise.The aim was t
Abstract This paper reviewed the content and advantages of the TPSN model, aiming to provide foundation for the development o higher education curricula and related research in the future. Keywords T
Abstract This article introduced the basic concepts, components, and drawing of patient journey mapping, reviewed the application of patient journey mapping in the nursing field, and summarized their